Diagram Database

Posted by on 2020-12-30

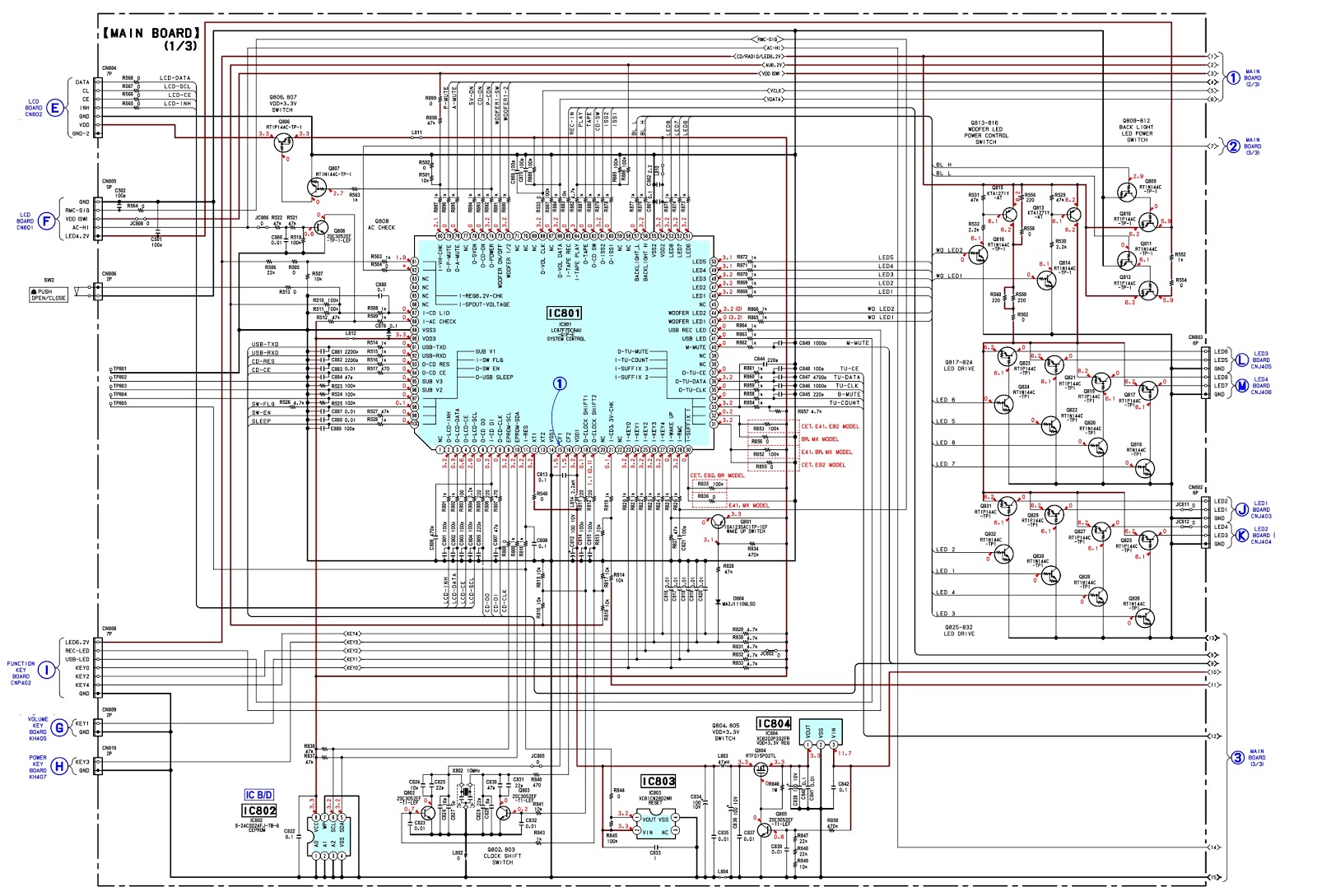
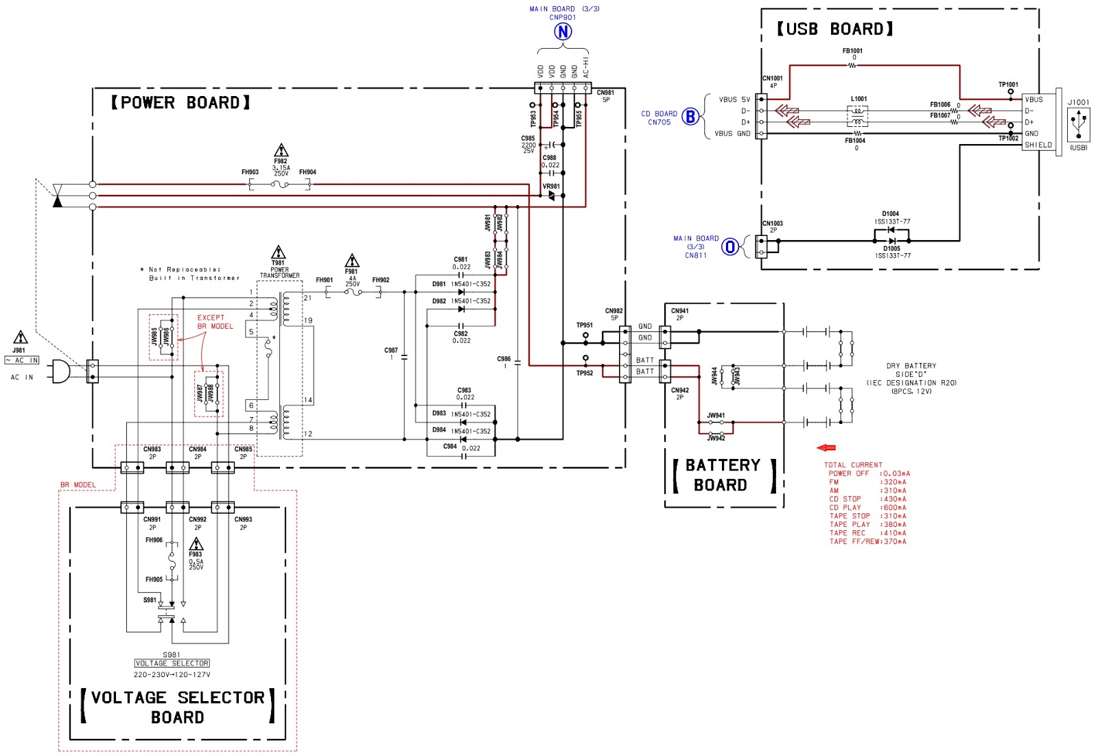
Sony Cfd Rg880cp Diagram

CETNIEWO2017.VILOGDANSK.EU

Sony Cfd Rg880cp Diagram

  • Rg880cp Diagram
  • Date : December 30, 2020
  • Downloaded : 7144 times

Sony Cfd Rg880cp Diagram Whats New

Cfd

Downloads Sony Cfd Rg880cp Diagram cfda cfdowningtown facebook cfd trading tips cfdrx cfdfff cfdt cfda program cfdta.gov cfdem cfd-g505 cfdd cfdi cfdna cfd china cfdcu home teller cfdrc cfdocs cfda catalog 2020 cfd s05 cfd code cfd auction cfdna biomarker cfda grant cfda search cfd engineer

  • Electro Help Sony Cfd

  • Electro Help Sony Cfd

  • Electro Help Sony Cfd

  • Electro Help Sony Cfd

  • Sony Cfd

  • Sony Cfd Rg880cp Pdf Sony Cfd Rg880cp Pdf U2013 Diagramasde

  • Workflow For The Validation Methodology Of Cfd Models

  • Schematic Diagram Of Cfd

  • Cumulative Flow Diagram

  • Cfd Numerical Methodology Flow Chart

  • Grabadora Cfd-rg880cp Wmv

  • Basics Of Reading Cumulative Flow Diagrams

  • Schematic Diagram Of Cfd Simulation

  • Flow Chart Of Cfd Based Design Optimization With A

  • Paul Klipp U0026 39 S Picture Of Kanban Cfd With Images

  • Test Cfd Rg880cp Xplod

  • Cumulative Flow Diagram

  • Cumulative Flow Diagram Cfd Explained In Two Minutes

  • Cumulative Flow Diagram Burn Up

  • Cumulative Flow Diagram

  • Schematic Of Cfd Process

  • The Cumulative Flow Chart Cfd In A Nutshell U2013 Leanguru

  • Flow Chart Of Cfd Csd Couple Algorithm

  • Coupling Process Of Computational Fluid Dynamics Cfd

  • Schematic Diagram Of The Cfd Circuit In The Tof As Board

  • Cumulative Flow Diagram

Copyright © 2020 - CETNIEWO2017.VILOGDANSK.EU


1937 Comments