Diagram Database

Posted by on 2020-12-29

Nokia All Diagram

CETNIEWO2017.VILOGDANSK.EU

Nokia All Diagram

  • All Diagram
  • Date : December 29, 2020
  • Downloaded : 6410 times

Nokia All Diagram Whats New

All

Downloads Nokia All Diagram allrecipes allstate allegro pediatrics ally bank allbirds allegiant airlines allrecipes.com allegro ally alltrails allstate insurance login allure allison mack alligator allegiant alliteration allison stokke ally auto alliance allusion alldata allstate login ally bank log in allegheny county all inclusive vacation packages

  • Illustrative Images And Diagrams

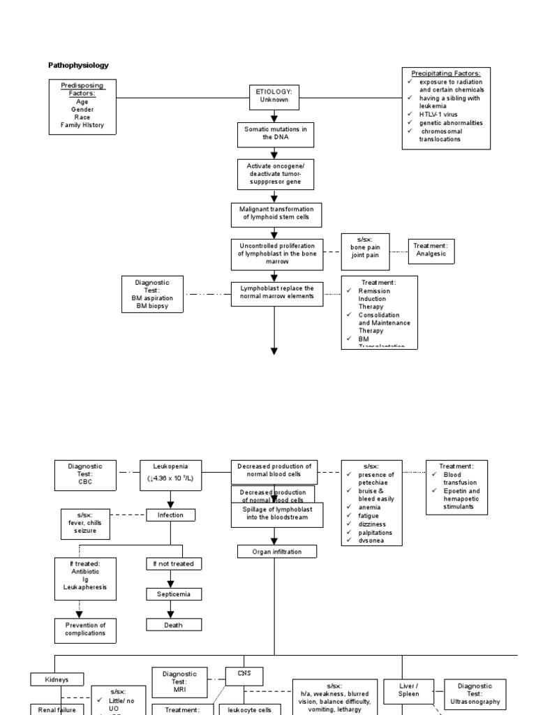
  • Pathophysiology Of All Diagram

  • Troy Bilt 52401 6000 Watt 13hp S N 524010100101

  • How To Memorize Structures Of All 20 Amino Acids In A

  • Lenovo Ideacentre C205 Aio Schematic U2013 Quanta Quc Uma

  • Handouts Archives

  • A Beginner U2019s Guide To Circuit Diagrams U00bb Electrical

  • Husqvarna Hu675awd

  • Briggs And Stratton Power Products 1783-0

  • Business Diagram Software With Real

  • Robert Earl Burton And The Fellowship Of Friends All

  • Dr Power 46 U0026quot Lawn Deck Parts Diagram For Deck Drive Assembly

  • Alldata

  • Diagram Shapes And Connectors Diagram Docs

  • All You Need To Know About Uml Diagrams Types And 5 Examples

  • Computer Network U2013 Yonnysite

  • Homelite Ps906025pa Powerstroke 6 000 Watt Generator Parts

  • Wiring Diagram Diagram U0026 Parts List For Model Ap3260 Epson

  • 1 4 Electron Configuration And Orbital Diagrams

  • Powermate Formerly Coleman Pm0601100 Parts Diagram For

  • 4diyers

  • What Is Dbms

  • The Aa8v 6x2 Superheterodyne Receiver

  • Venn Diagram

  • Parts Of A Flower And Plant

  • Labeled Skeletal System Diagram

  • Muscle Diagram

  • 03 Human Anatomy All System Deep Muscles Map 14 U0026quot X19 U0026quot Inch

  • Fwd Vs 4wd Vs Awd

  • Monday September 25

  • Critical Thinking Facts About Human Teeth

  • Group 4 Project Biology Investigating The Human Eye

  • Minn Kota All Terrain 50 Parts

  • 4wd Vs Awd What U2019s The Difference

  • Mercedes-benz Cla Gets New All-wheel-drive System

  • Powermate Formerly Coleman Pc0495503 Parts Diagram For

  • Minn Kota All Terrain 40 42 Inch Parts

  • Guide Wiring Diagrams All

  • How To Draw All Diagram Of Asexual Methods Of Reproduction

  • All About Information System U0026 E

  • All Summer In A Day Essay Blog

  • Picture Of Human Brain

  • Create Er Diagram For Existing Database

  • A Diagram Of The Planets In Our Solar System With The

  • Flow Diagram

  • El Moderno Prometeo Locomotor System Planes And Body Regions

  • Guitar Fretboard Notes

  • Mitosis Diagram

  • Animal Cell

  • Rc1

  • Trumpet Parts - A Full Guide With Pictures

  • Is There Any Diagram Or Tree Of All Fields Of Mathematics

  • All Onstage Unit

  • Coverage Plans

  • U0026quot Learning Order U0026quot

  • Standard Note Human Respiratory System

  • Types Of Four

  • Homelite Ps9c3501 Powerstroke 3 500 Watt Generator Parts

  • Out Of The Box Venn Diagrams And Categorical Propositions

  • Homelite Ps906025 Powerstroke 6 000 Watt Generator Parts

Copyright © 2020 - CETNIEWO2017.VILOGDANSK.EU


1937 Comments