Diagram Database

Posted by on 2020-12-30

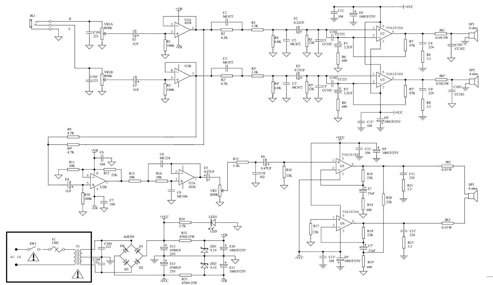
Intex 2.1 Speaker Circuit Diagram

CETNIEWO2017.VILOGDANSK.EU

Intex 2.1 Speaker Circuit Diagram

  • Circuit Diagram
  • Date : December 30, 2020
  • Downloaded : 5969 times

Intex 2.1 Speaker Circuit Diagram Whats New

2.1 Speaker

Downloads Intex 2.1 Speaker Circuit Diagram 2.1 speaker system 2.1 speakers 2.1 speakers $ 2.1 speaker amp 2.1 speaker set 2.1 speakers tv 2.1 speaker test 2.1 speaker setup 2.1 speakers india 2.1 speaker review 2.1 speakers online 2.1 speaker position 2.1 speakers klipsch 2.1 speakers optical 2.1 speaker system tv 2.1 speakers for pc 2.1 speaker system review 2.1 speaker system vs 5.1

  • Simple 2 1 Surround Speaker System Circuit Diagram

  • Simple 2 1 Surround Speaker System Circuit Diagram

  • Overview Of 2 1 Satellite Subwoofer Speaker Systems

  • Worklog D

  • Homemade Bluetooth Portable Diy Speaker 3d Printed Case

  • Power Audio Amplifier With Tda2030 2 1 Chanell U2013 3 X 18

  • 2 1 Power Amplifier Using Tda7377

  • Amplifier 2 1 With Tda7377

  • Tda2030a 2 1 Amplifier Board 18wx2 Dual Channel 3 Sound

  • Klipsch Promedia V2 1 Amplifier Repair

  • Highly

  • Power Amplifier With Subwoofer - Tda2030 And Ne5532

  • World Technical Circuit Power Audio Amplifier With

  • Klipsch Promedia V2 1 Amplifier Repair

  • Tda2030 Active Speaker Audio Systems Circuit With 60 Watt

  • Build A Great Sounding Audio Amplifier With Bass Boost

  • Tda2030 Make For Subwoofer Amplifier Circuit

  • New Version Klipsch Promedia V2 1 Amplifier Repair

  • Circuit Power Audio Amplifier With Tda7377 2 1

  • 2 1 Channel Active Speaker Wiring Diagram

  • Music Projects

  • The Simplest Audio Amplifier Circuit Diagram

  • 2 1 Channel Systems

  • I U0026 39 M Yahica Intex 2 1 Home Theater Circuit Diagram Transformer

  • Handmade Bluetooth Speaker U2013 Francisco Sahli

  • Home Theater Speaker Wiring Diagram Intended For

  • Klipsch Promedia V2 1 Amplifier Repair

  • Circuit Power Audio Amplifier With Tda7377 2 1

  • The Speaker Wiring Diagram And Connection Guide U2013 The

  • Klipsch Promedia 2 1 Subwoofer Repair

  • Project 2 U2013 Buildaudioamps

  • Circuit Power Audio Amplifier With Tda2030 2 1

  • World Technical Circuit Power Audio Amplifier With

  • 2 1 Microlab Amplifier Circuit Tda2030

  • 2020 New Tda2030a 2 1 Stereo Amp 2 Channel Subwoofer Audio

  • The Speaker Wiring Diagram And Connection Guide U2013 The

  • Intex 2 1 Home Theater Circuit Diagram Transformer

  • Subwoofer Home Theater Power Amplifier

  • Tda7377 Subwoofer Circuit

  • Tpa3116 Class

  • 2 1 Class D Amplifier Circuit Tpa3116d2 Tpa3118d2

  • September 2013

  • Newyork Gps Tda7377 Subwoofer Circuit

  • Usb Powered Stereo Pc Multimedia Speaker Circuit

  • 2 1 Amplifier Project Tda2050

  • Tda2030 Datasheet Audio Amplifier Circuits Pinout

  • Tda1554q 2 1 70 Watts True Rms Audio Amplifier

  • Subwoofer Home Theater Power Amplifier

  • Pylehome - Pvcs5 - Tools And Meters - Wall Plates

  • Subwoofer Home Theater Power Amplifier

Copyright © 2020 - CETNIEWO2017.VILOGDANSK.EU


1937 Comments