Diagram Database

Posted by on 2020-12-29

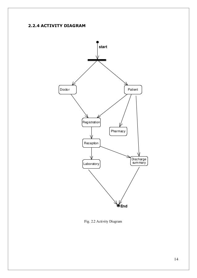
Dfd Diagram Examples For Patient Admission Area

CETNIEWO2017.VILOGDANSK.EU

Dfd Diagram Examples For Patient Admission Area

  • Admission Area
  • Date : December 29, 2020
  • Downloaded : 6609 times

Dfd Diagram Examples For Patient Admission Area Whats New

Diagram Examples For Patient

Downloads Dfd Diagram Examples For Patient Admission Area

  • Patient Admission Data Flow Diagram

  • An Example Of Patient Admission Process

  • University Of Chicago Usa Process For Patient Admission

  • Collect Studies For Patient Admission

  • Area Proportional Euler Diagram Of Patients With A

  • Process Flow Of A Patient With Stroke From Admission To

  • Layout

  • Workflow Graph Example Of Patient Admission To An Hospital

  • Uml Sequence Diagram Examples U2014 Untpikapps

  • Hospital Management System

  • Pictures Of Hospital Registation Departments

  • Uwe

  • Student Admission Process Flowchart Example

  • Out Of Area Placements In Mental Health Services For

  • Administrative Patient Discharge Flowchart

  • Planning And Management Of Clinical Service Department

  • Himssclinicaldecisionsupportwiki Cds Mapping For Vte

  • Uwe

  • Sequence Diagram Tutorial

  • Patient Flow Process Overview

  • 12 Best Hmis Use Cases Images On Pinterest

  • Redesign Planning Steps

  • Swim Lane Flow Chart Example Hospital

  • An Example Domain Model For The Hospital Management System

  • Sample Admission And Discharge Form For Hospitalisations

  • Discharge Process Flowchart

  • Patient Admittance Flowchart

  • Flowchart Involuntary Admitted Patients Included In

  • Patient Flow

  • Adopting And Sustaining A Virtual Fracture Clinic Model In

  • Example Image Administrative Patient Discharge Flowchart

  • Cutting Emergency Waiting Times

  • Shaping Curiosity Hospital System Entity Relationship

  • Uml Use Case Diagram Example For Hospital Management

  • Organizational Factors Affecting Length Of Stay In The

  • Hospital Management

  • Chapter 1

  • Admission Procedure In Nursing

  • Health Care Innovation Challenge Webinar 2 December 6 2011

  • Organizational Factors Affecting Length Of Stay In The

  • A Comprehensive Guide To Flowchart With 50 Examples

  • Online Flowchart Tool

  • Er Diagram Of College Admission Process Department

  • Free 8 Nursing Assessment Forms In Pdf

  • Pharyngeal Regions

  • Wqd2011 - Breakthrough Process Improvement

  • Bruce U0026 39 S Blog Process Mapping For The Uninitiated

  • The Acute Care Chain Process To Acute Admission Example

  • U201cpatient Admission And Registration For Mas U201d Business

  • Optaplanner User Guide

  • Hospital

  • Uml Sequence Diagram Examples U2014 Untpikapps

  • Picture Illustrating The Area Of Hypoesthesia Presented By

  • Integrated Pre

  • Clinical Excellence Commission

  • Toward High

  • Download Gantt Chart For Hospital Management System

  • Quality Improvement Tools In Health U0026 Social Care

Copyright © 2020 - CETNIEWO2017.VILOGDANSK.EU


1937 Comments