Diagram Database

Posted by on 2020-12-30

Apple Watch Button Diagram

CETNIEWO2017.VILOGDANSK.EU

Apple Watch Button Diagram

  • Button Diagram
  • Date : December 30, 2020
  • Downloaded : 7474 times

Apple Watch Button Diagram Whats New

Watch

Downloads Apple Watch Button Diagram watch cartoons online watches watch series watch espn watchcartoononline.com watchmen watch dogs legion watch2gether watch anime online watch free movies online watch dogs watch wrestling watchcartoononline io watch youtube watch movie watch32 watch anime watch movies online watch anime dub watch cnn live watchcartoononline tv watch free movies watch spectrum watch spectrum tv

  • Browse Parts - Aw0060-54h

  • Watch Parts U0026 Anatomy - Watches Buying Guide

  • Parts Of A Watch

  • Discover The Tech Behind The Apple Watch U0026 39 S Digital Crown

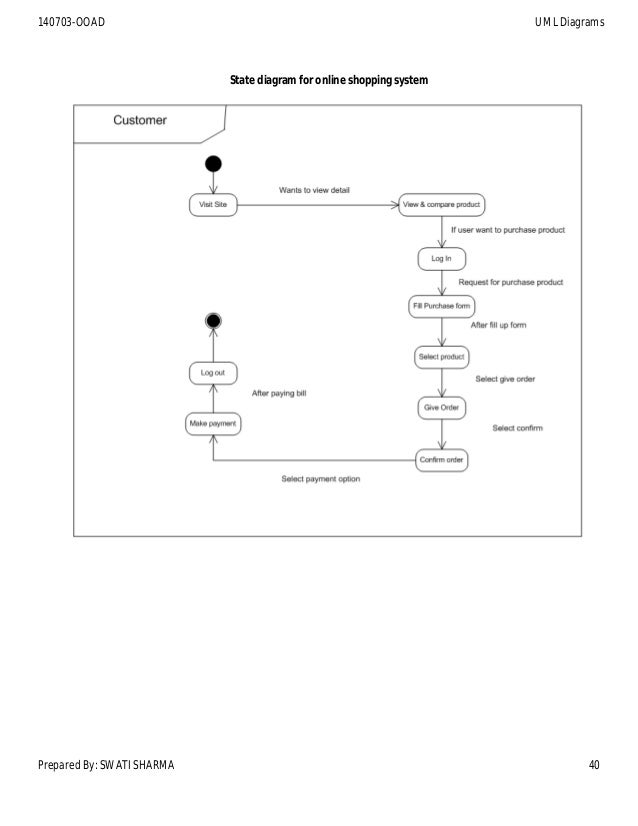
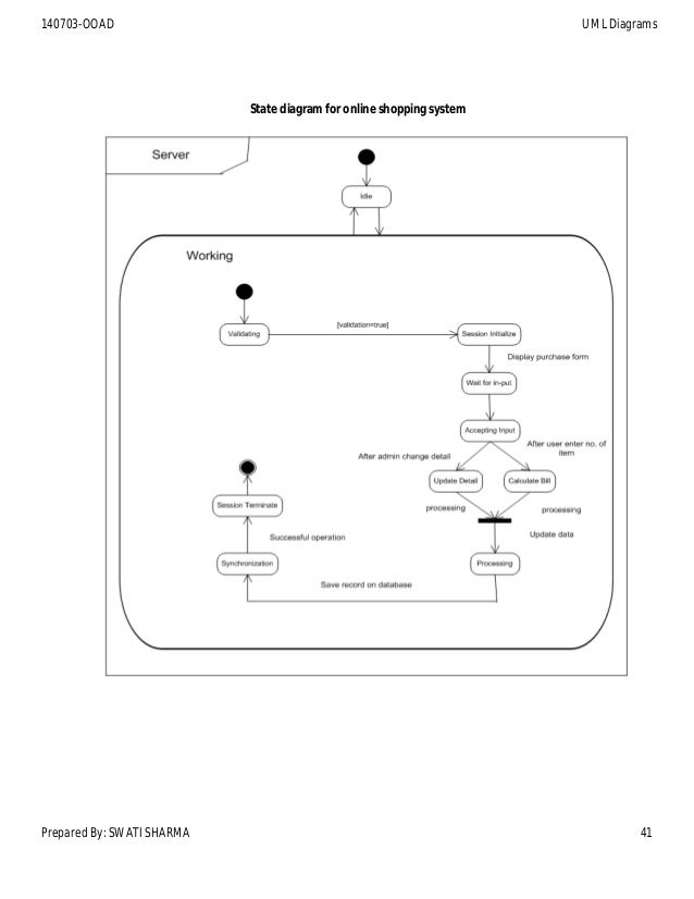
  • Darshan Sem4 140703 Ooad 2014 Diagrams

  • Watches On A Budget

  • Manual Wind Watch Movement Dial Side Illustration Page

  • Armitron Adventure Sport Watch Review

  • Stopwatch Example

  • 19mm 22mm Billet Automotive Buttons Wiring Diagram Video

  • Darshan Sem4 140703 Ooad 2014 Diagrams

  • The State Diagram For The Two Button Stopwatch There Are

  • Vhdl Stopwatch 8 Steps With Pictures

  • Smart Watch For Seniors Elderly Project Using Microcontroller

  • Samsung May Bring Biosignal Id To The Gear Smartwatch

  • Digital Watch

  • Scxml - Commons Scxml Usecases

  • Citizen Women U0026 39 S Ew2096

  • How To Insert Button Batteries

  • 301 Moved Permanently

  • Digital Stopwatch Circuit Diagram Using 555 Timer Ic U0026 Cd 4033

  • Multiple Push Button Stations Three Wire Control Multiple

  • How To Use Your Apple Watch

  • Hunting Compare Price Citizen Men U0026 39 S Av3006

  • Apple Watch Series 4 Teardown Stronger Battery Doable

  • Wireframes By Top Ux Designers U2013 Inspiration Supply U2013 Medium

  • Push Button Switc U0964 Push Button Switch Diagram U0964 Toggle

  • Arduino Apple Watch

  • Wiring Emergency Stop Buttons

  • Use Your Siri Remote Or Apple Tv Remote With Apple Tv 4k

  • Pushbutton Switch

  • Citizen Men U0026 39 S Bl5440

  • How-to Wire 2 Push Button Stations

  • Video

  • Browse Parts - Aw0060-54h

  • 19mm Led Latching Switch Wiring

  • State Diagram For Digital Watch Uml

  • Using 4 Push Button Push

  • Watch Parts

  • Idec Hw Series Illuminated Pushbutton Disassemble

  • Check Out This Apple Watch User Interface Infographic Oc

  • Inside The Apple Watch By How It Works Magazine

  • How To Build Your Own Strymon Multiswitch Or Line 6 Hx

  • Silver Button Cell Americium

  • Video

  • Pocket Watch Parts U0026 Their Descriptions

  • 6x6x7mm 4 28 2019 5 15 Pm

  • On-off By Single Push Button Ladder Logic Diagram

  • Scxml - Commons Scxml Usecases

  • A Quarter Car Simulink Block Diagram

  • How To Set Time On Casio Digital Watch Iammrfoster Com

  • Iphone X Buttons - All Functions Explained

  • Ussr Quartz U2013 Elektronika

  • Right Wrong Button Lights Time To Adapt Clock Diagram

  • Scoring Display With 7 Segment Led

  • Basic 555 Timer Monostable One Shot Mode Circuit

  • A Spy Watch Which Is Too Complicated To Use U2013 User

Copyright © 2020 - CETNIEWO2017.VILOGDANSK.EU


1937 Comments