Diagram Database

Posted by on 2020-12-30

741 Op Amp Wiring Diagram

CETNIEWO2017.VILOGDANSK.EU

741 Op Amp Wiring Diagram

  • Wiring Diagram
  • Date : December 30, 2020
  • Downloaded : 6688 times

741 Op Amp Wiring Diagram Whats New

Op Amp

Downloads 741 Op Amp Wiring Diagram op amps op amp configurations op amp circuit op amps 101 op amp gain op amp types op amp input op amp buffer op amp inductor op amp equations op amp comparator op amp linear range op amp volume control op amp breadboard setup op amp summing amplifier op amp transistor circuit op amp peak detector circuit op amp schmitt trigger circuit op amp audio preamplifier circuits op amp low pass filter design op amp bw op amp integrator op amp offset compensation

  • Voltage Limiter Circuit Using Op

  • Op Amp Microphone Preamp Electronic Circuit Diagram 62596

  • Op

  • Op

  • Wiring Schematic Diagram Op

  • Pin On Pin Diagrams

  • Op

  • Motor Driver High

  • Op

  • Signal Conditioner U2013 Circuit Wiring Diagrams

  • Wiring Schematic Diagram Op

  • Simple Radio Circuit Using Op Amp U2013 Circuit Wiring Diagrams

  • Voltage Follower Circuit Diagram Using Opamp

  • Signal Conditioner U2013 Circuit Wiring Diagrams

  • Pin On Pedal Circuits And Finishes

  • Simple Op

  • Lm358 Pinout U2013 Circuit Wiring Diagrams

  • Single Op Amp Bandpass Filter Circuit Diagram 62339

  • Difference Between Op Amp Sounds Diypedals

  • Op

  • Op

  • Lf411 Op Amp U2013 Circuit Wiring Diagrams

  • Schematic Diagram Of Operational Amplifier

  • Diy Operational Amplifier U2013 Circuit Wiring Diagrams

  • Op Amp Microphone Preamp Electronic Circuit Diagram 62596

  • How To Build Simple Op-amp Radio

  • Op

  • Op Amp Microphone Preamp Electronic Circuit Diagram 62596

  • Operational Amplifier

  • Operational Amplifier Inverting And Noninverting

  • All Basic Operational Amplifier Configurations

  • Schematic Diagram August 2014

  • Comparator

  • Radio Wiring Diagram For Panasonic Cq 5300u

  • Microphone Amplifier U2013 Circuit Wiring Diagrams

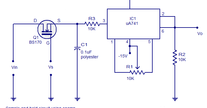
  • Simple And Hold Circuit Using Op Amp Circuits Diagram

  • 10 Watt Audio Amplifier Circuit Diagram Using Op

  • Op

  • Low Cost Effective Bass

  • Op

  • Sound Sensor U2013 Circuit Wiring Diagrams

  • The Guitar Wiring Blog

  • Diagrams Wiring 741 Op Amp Circuit Diagrams

  • 140 Basics Of An Op Amp Summing Amplifier

  • Power Op Amp Using Lm195 U2013 Circuit Wiring Diagrams

  • Op Amp Schematic Symbol

  • Simple Fet Op Amp Circuit U2013 Circuit Wiring Diagrams

  • Led Photosensor Circuit Diagram 62224

  • Draw Your Wiring Ic 4558 Hearing Aid Circuit

  • State Variable Filter Circuit Diagram 62411

  • 150 Watt Amplifier Circuit U2013 Circuit Wiring Diagrams

  • Op

  • Op Amp Microphone Preamp Electronic Circuit Diagram 62596

  • 32 Operational Amplifier Pin Diagram

  • Op

Copyright © 2020 - CETNIEWO2017.VILOGDANSK.EU


1937 Comments